군대에서 아이패드로 앱 개발하기
요즘 군대에서 아이패드로 카카오톡 채팅 AI 분석 리포트 서비스 [톡리포트]라는 IOS 앱을 개발하고 있다. 열심히 개발하고 있었는데 막힌 김에 상황 정리할 겸 블로그 포스팅을 쓰게 되었다.
프론트엔드 개발은 iPad에 설치할 수 있는 swift playground란 앱을 사용해서 개발하고 있다. 서비스 기획 상 웹 앱보다는 스마트폰에 설치하고 사용할 수 있으면 좋을 것 같아서 선택했다. 일단 난 프론트엔드 개발 경험이 없어서 AI 바이브 코딩으로 개발을 했다.
백엔드 개발은 파이썬의 FastAPI와 Firebase를 사용하기로 했다. 자바/코틀린 Spring 개발 경험이 더 많긴 하지만 아이패드라는 제약 때문에 스프링을 돌리기에는 너무 무거울 것 같았다. 그리고 스프링을 돌려서 구현하더라도 도커, nginx, AWS 인프라 설정 등을 아이패드로 다 하기에는 힘든 부분이 있다고 생각했다. 또 지속적인 업데이트와 뛰어난 벤치마킹 + 빠르게 MVP를 구현하기에는 FastAPI가 적합하다고 판단했다.
개발 시작
카카오톡 채팅 AI 분석 보고서 만들어보기
먼저 파이썬으로 카카오톡 AI 리포트를 생성해서 퀄리티를 확인하고 비용이 얼마 나오는지 확인하는 작업을 했다. 예상한 대로 AI 리포트는 원하는 만큼 좋은 퀄리티로 나와주었다. 보고서에 추가할 세부적인 통계 자료부분만 나중에 프롬프트를 수정하면 될 정도였던 것 같다. GPT 모델을 사용해서 일단 3일 분량의 카카오톡 데이터를 넣어서 리포트를 작성하고 비용을 계산해 보았다. 가격은 7.7원 정도였고 어림잡아 계산했을 때 한 달 분량 카카오톡 대화 분석에 230원 정도? 그런데 사람마다 대화 양도 다르고 대화 방식도 달라서 카카오톡 대화를 파싱 해서 비용최적화를 해야겠다고 생각했다.
예를 들면 “안녕하세요”라는 단어를 “안”, ”녕“, “하”, “세”, ”요“ 이런 식으로 보내면 각 채팅에 대한 날짜 및 시간, 보낸 사람 데이터가 각각 생성되기에 거의 5배에 비용차이가 발생함으로 대화를 여러 번으로 나눠서 보내는 경우 대화를 연결하는 작업이 필요하다고 생각했다. 그리고 카카오톡 답장 시간에 따른 정보나 반복되는 단어도 분석할 예정인데 이런 부분은 간단한 코딩으로 해결할 수 있을 것 같아 불필요한 AI 대화 토큰을 줄일 수 있을 것 같았다.
보고서 화면 개발
분석 보고서 퀄리티와 AI 사용 비용을 확인하고 기획의 실현 가능성을 확인했다. 1차적인 분석 보고서 생성 코드도 작성했으니 이제는 유저가 확인할 분석 보고서 화면을 만드는 작업을 했다. 나는 UI 디자인과 swift 및 swift ui를 할 줄 모르니까 AI를 써서 바이브코딩을 했다.
1차, 2차, 3차 보고서 이런 식으로 보고서를 만들어보고 계속 수정, 개발하는 작업을 했다.


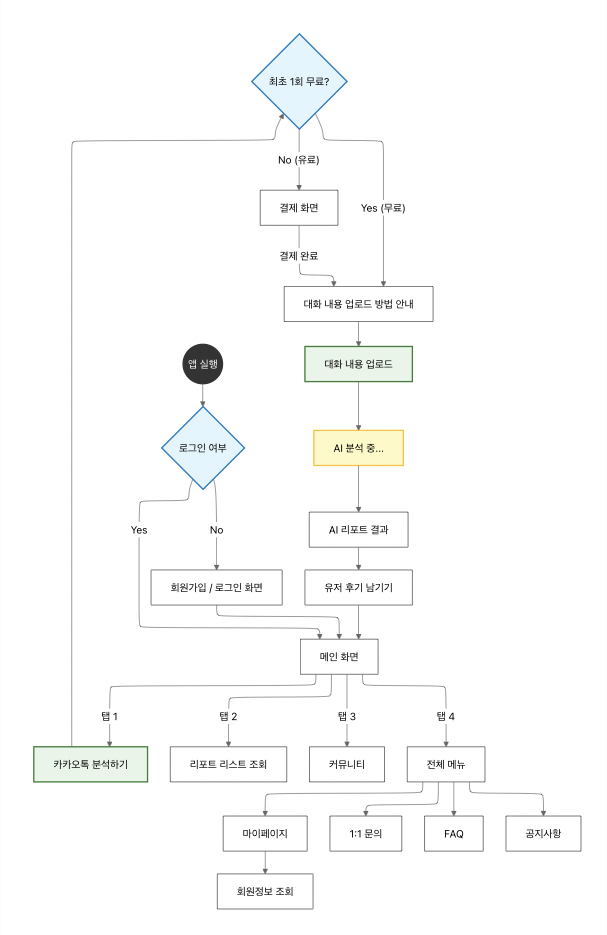
유저 플로우 정의
유저 플로우도 정의해봤다.

문제 발생
아이패드에서 Swift + Swift Playground를 활용해서 UI를 구현한 것까지는 성공했다. 이제 화면을 만들었으니 백엔드를 개발하고 프론트에서 데이터를 받는 로직을 만들어야 한다. 여기서 문제점이 발생했다. 데이터베이스를 가볍게 Firebase로 하려고 했는데 swift playground에서 기본 sdk를 제외한 추가적인 sdk를 다운로드하는 게 불가능했다. Firebase 사용을 위해 관련된 패키지를 다운로드하여야 했는데 다운이 불가능했기에 더 이상 개발을 하는 것이 불가능해졌다. 물론 다양한 시도를 해봤지만 전부 실패했다. (터미널 앱 깔아서 수동 다운로드 등) Xcode를 사용할 수 있었으면 좋았을 텐데 아이패드에서는 아쉽게 지원하지 않았다.
다른 방법 시도
Swift + Swift Playground를 사용하지 못하게 되어서 개발환경을 바꿔야겠다는 생각을 했다. 깃허브 코드스페이스를 통한 개발이 가장 괜찮은 방법이라고 생각했다. 백엔드는 이미 그걸 통해서 개발을 했는데 프론트도 Flutter로 바꿔서 일단 웹으로 구현하고 나중에 컴퓨터를 사용할 수 있는 환경에서 앱도 서비스를 제공하기로 계획을 바꿨다.
이 문제를 해결하느라 오늘 하루를 다 쓴 것 같은데 고민한 시간이 아까워서 글을 좀 써봤다. 나중에 개발에 더 진전 사항이 있으면 그때 다시 포스팅을 남겨보겠다. 가독성 생각 안 하고 열심히 생각나는 대로 줄줄 적은 거라 이 글도 나중에 수정해야겠다.
'기타' 카테고리의 다른 글
| 티스토리 블로그 챌린지 중간 점검 (7) | 2024.11.15 |
|---|---|
| 2024 활동 정리 및 회고 (3) | 2024.11.13 |
| 2023 활동 정리 및 회고 (1) | 2024.11.12 |
| [이벤트] 티스토리 오블완 챌린지 (3) | 2024.10.31 |